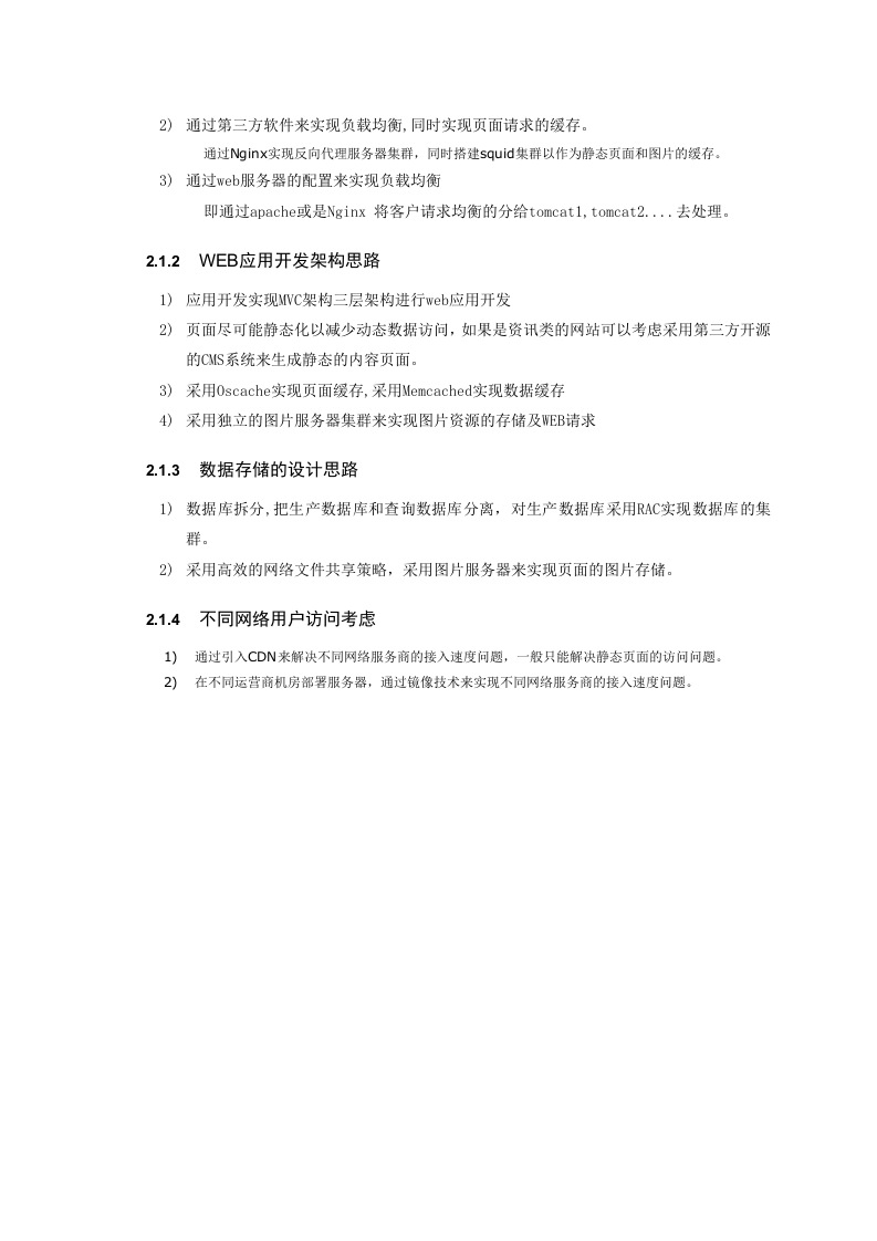
普通会员
登录
专家专栏
健康分类
学银在线
DICOM知识库
高级三维软件
免费压缩图片
文库
医疗信息化
IT技术
Oracle
日千万pv门户网站架构设计方案.doc
39页
下载8
2023-05-11
浏览1342
收藏0
喜欢0
评分5.0
1.00
温馨提示:当前文档最多只能预览 5 页,若文档总页数超出了 5 页,请下载原文档以浏览全部内容。
剩余34页未读,
下载浏览全部
收藏
已收藏
喜欢
已喜欢
来福士
来福士
未认证用户
查看用户
该文档于
上传
推荐文档
最新文档
日千万pv门户网站架构设计方案.doc
Oracle 19c Standalone Server安装.pdf
OracleGRID12.2_Windows2012R2Standard安装完全手册.pdf